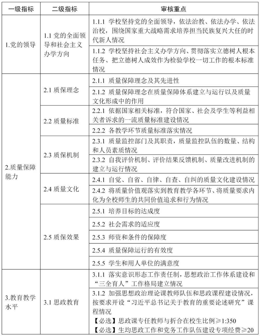
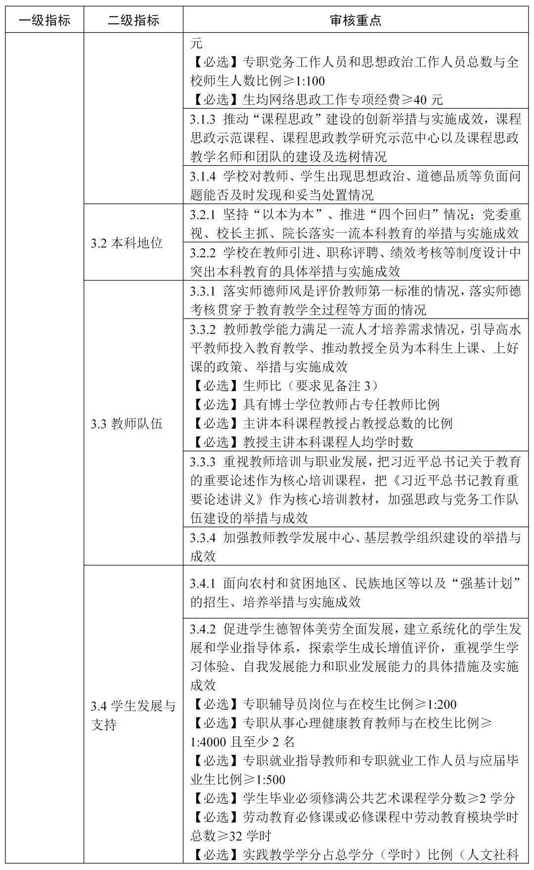
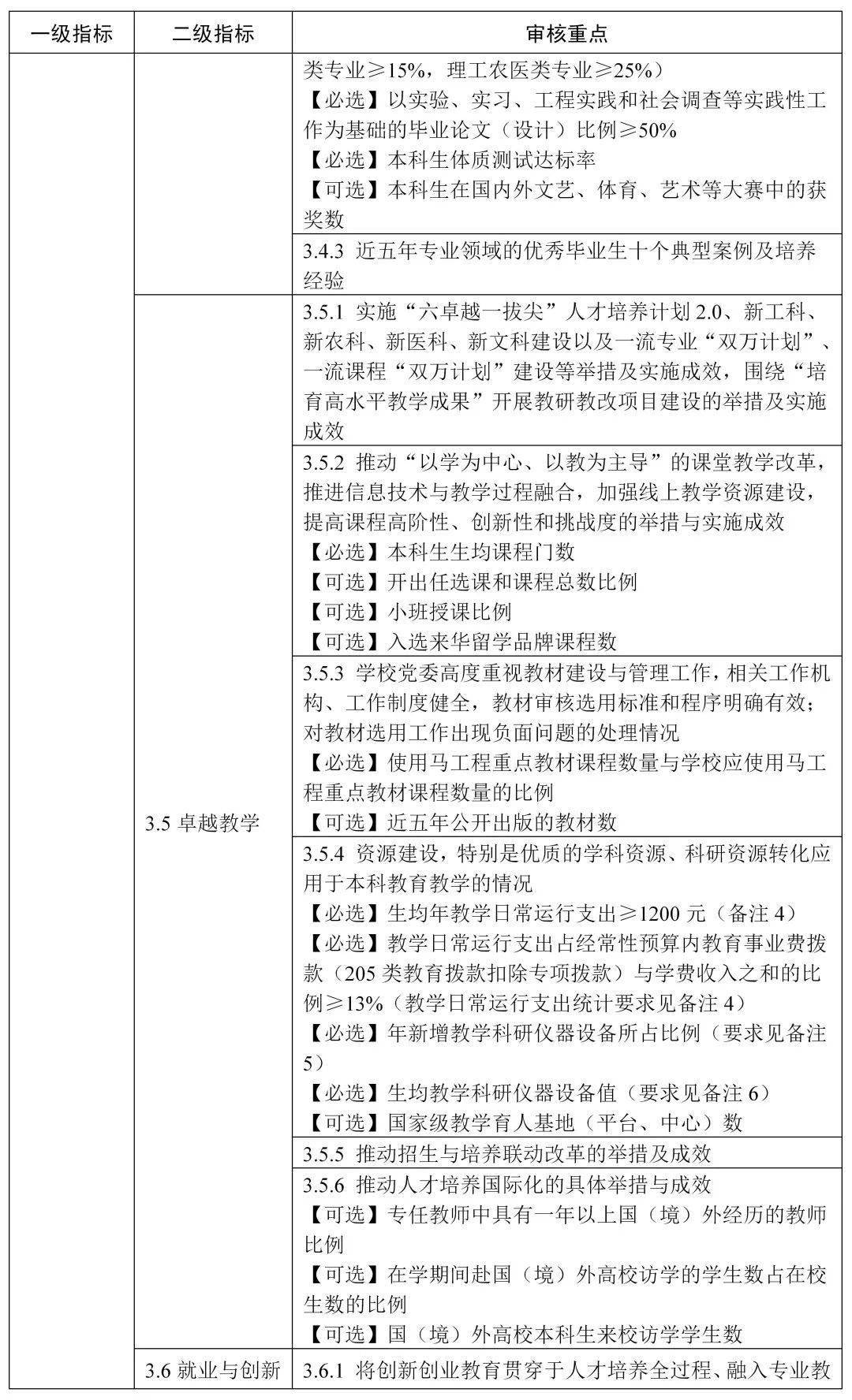
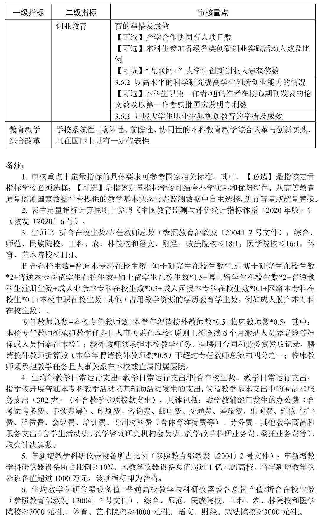
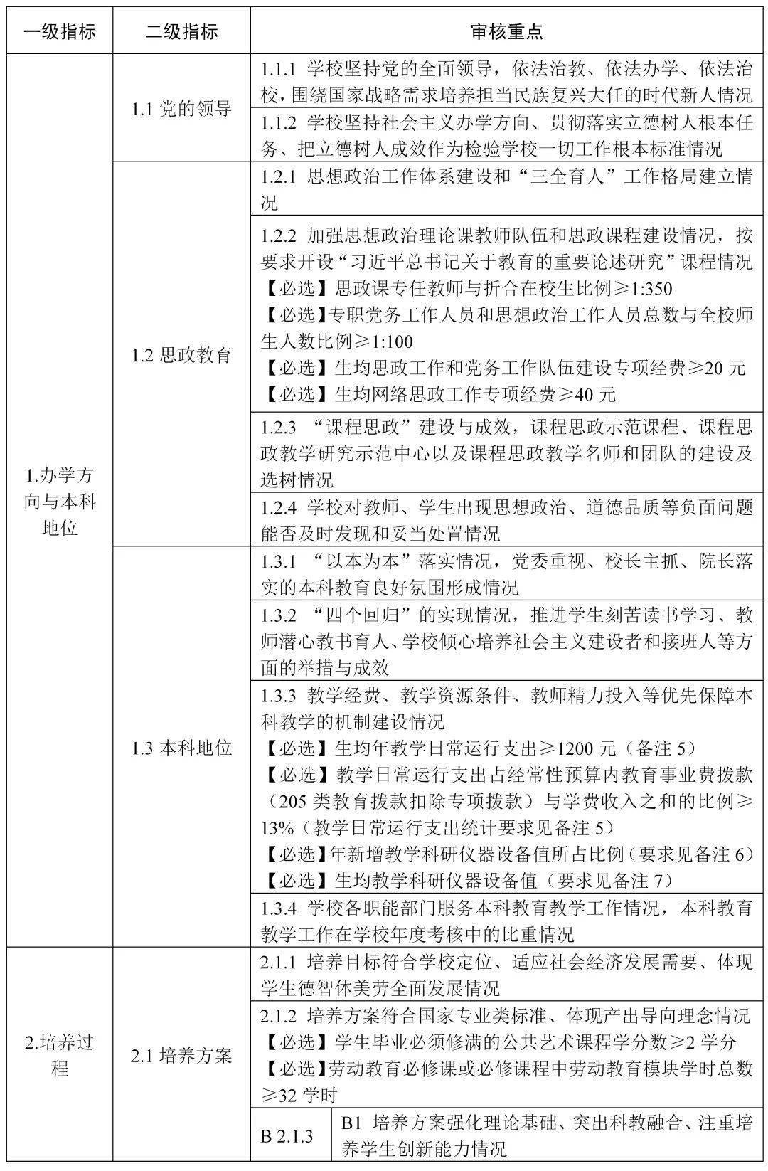
01
第一类审核评估
第一类审核评估针对具有世界一流办学目标、一流师资队伍和育人平台,培养一流拔尖创新人才,服务国家重大战略需求的普通本科高校。重点考察建设世界一流大学所必备的质量保障能力及本科教育教学综合改革举措与成效。




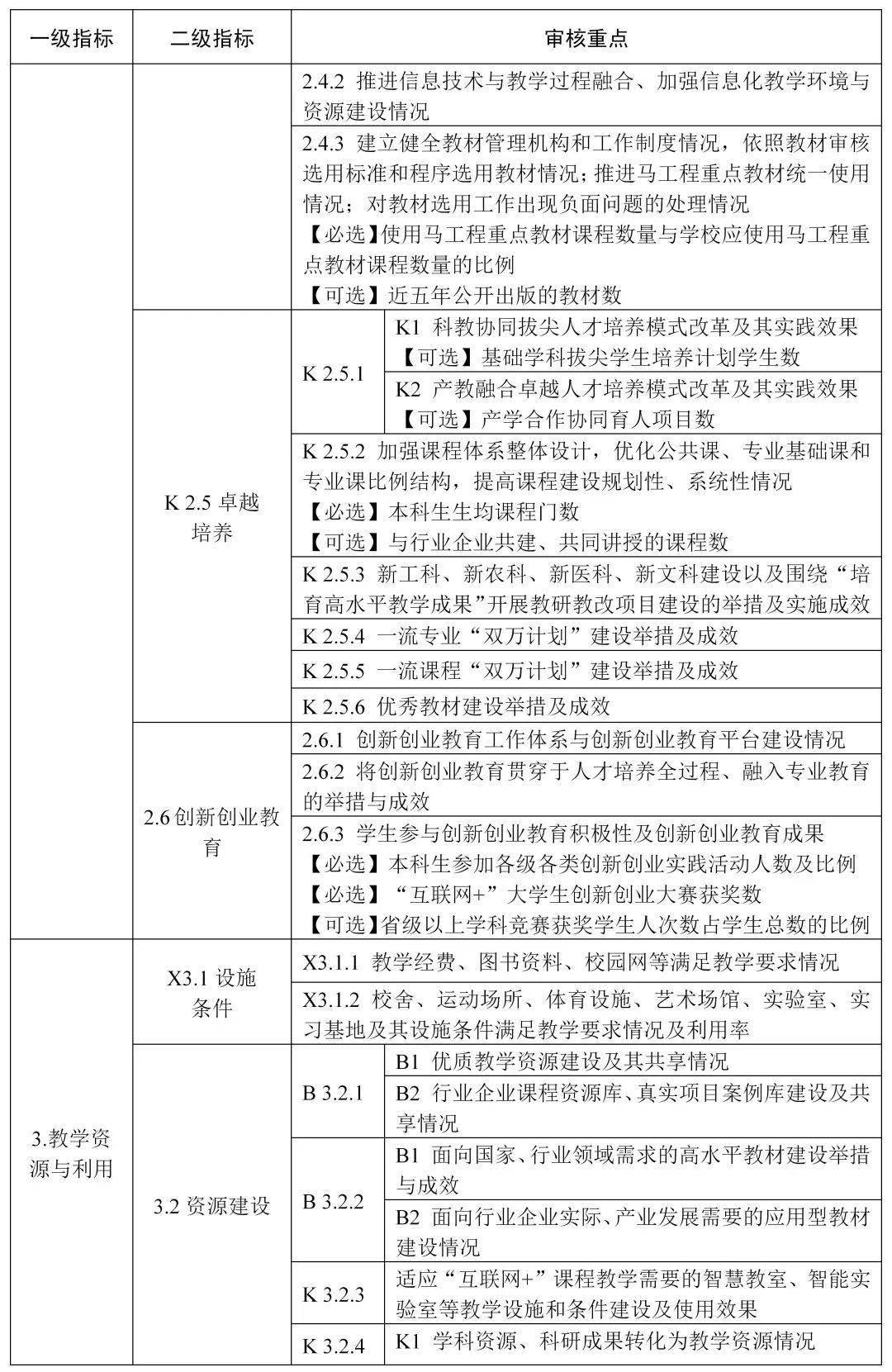
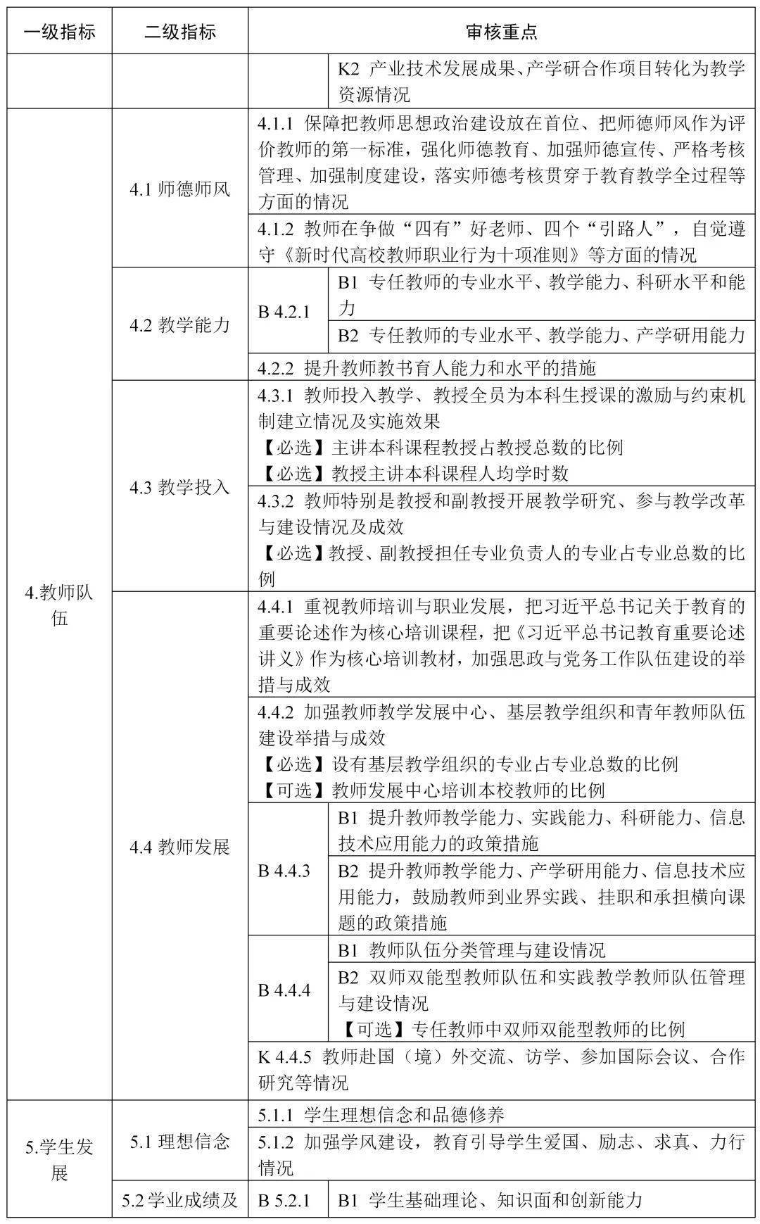
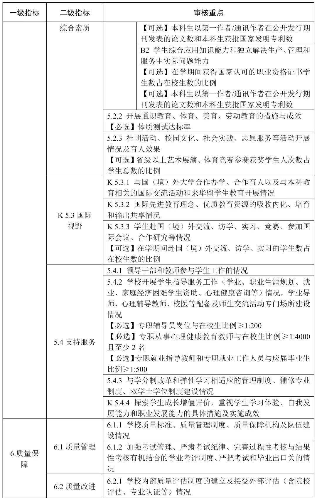
02
第二类审核评估
第二类审核评估针对高校的办学定位和办学历史不同,具体分为三种:一是适用于已参加过上轮审核评估,重点以学术型人才培养为主要方向的普通本科高校;二是适用于已参加过上轮审核评估,重点以应用型人才培养为主要方向的普通本科高校;三是适用于已通过合格评估5年以上,首次参加审核评估、本科办学历史较短的地方应用型普通本科高校。第二类审核评估重点考察高校本科人才培养目标定位、资源条件、培养过程、学生发展、教学成效等。






