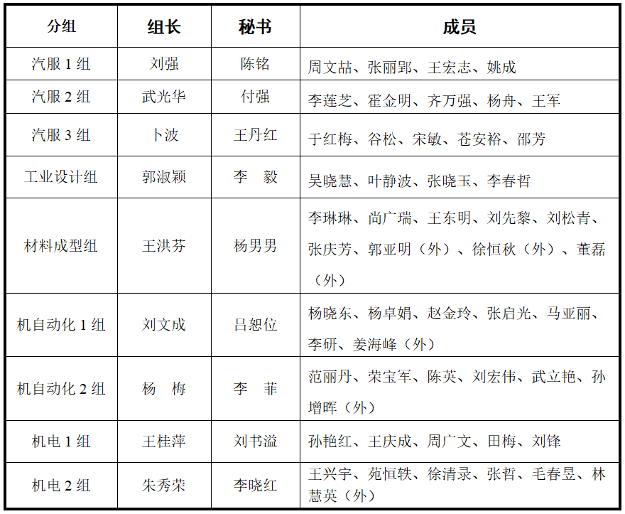
2022年5月22日-5月28日,yl6809永利集团相继组织了汽车服务工程,材料成型及控制工程,工业设计,机械电子工程和机械设计制造及自动化5个专业共计358人的答辩工作。为了给学生提供更好的展示平台,学院将答辩分成9个小组,分别由系主任、教学名师担任答辩组组长,学院领导、专业教师共同组成答辩委员会。在新冠疫情这个特殊的时期,同学与教师相聚云端,开启了特殊时期难忘的毕业答辩。

在答辩过程中,学院为每位学生留下了与教师相聚云端的合影。

在答辩展示环节,学生精神饱满,对研究成果进行展示,对研究过程、研究方法、研究结论进行汇报。在问答环节,答辩委员会针对学生们的研究方法、设计过程、数据分析、格式排版等给出专业的点评和建议。最后,答辩委员会根据学生的综合表现给出评分。


毕业论文是学生在校学习期间的最后一次作业,它可以全方位地、综合地展示和检验学生掌握所学知识的程度和运用所学知识解决实际问题的能力。通过答辩同时也反映出教师在线上指导过程中的不足,为线上实践环节的指导工作提供了宝贵的经验。